Почему у успешной и развивающейся компании вдруг возникает потребность в реорганизации своей деятельности, в поиске новых методов управления? Частично ответ кроется уже в самом вопросе: компания развивается, увеличивается, и управлять ей становится все сложнее. Если смотреть глубже, то любой руководитель динамично развивающегося бизнеса осознанно или интуитивно ощущает потребность в инновациях. Инновации сегодня являются необходимым условием успешного конкурирования на любом рынке. Тем более, если цель — не просто выжить, а увеличить свою долю этого рынка.

Ситуация простая: компания разрастается, становится сложнее управлять, и нужны действенные инструменты для управления. А поскольку все описывается бизнес-процессами, мы решили пойти по этому пути.Говорит генеральный директор ООО «Геометрия» (www.gmetry.ru) Алексей Турчков:
Урок 1. Бизнес-процессами надо начинать заниматься не тогда, когда компания оказалась в кризисе — как правило, на этом этапе приходится прибегать не к системным, а к «пожарным» мерам. Лучше всего BPM подходит хорошим компаниям, стремящимся стать лучшими.
Рынок, на котором работает «Геометрия», отличается высокой конкуренцией. Компания специализируется на оказании услуг по проведению всех видов инженерных изысканий для строительства линейных (автомобильные дороги, ЛЭП, трубопроводы местного и регионального значения) и площадных объектов (загородная недвижимость, торговые и офисные центры, жилищное строительство). А также услуг по проведению геофизических и лабораторных исследований. Предприятие объединило опытную и научно-исследовательскую составляющие работ, включающие одновременно два направления: инженерные изыскания и геофизические исследования.
На определенном этапе деятельности руководители компании стали понимать, что существующая система управления стала ограничивать возможности роста. Необходимо было найти новые методы, позволяющие правильно распределять ресурсы, сделать более понимаемыми и управляемыми процессы, сократить непроизводительные операции.
Примечательно, что изначально компания не искала BPM (Business Process Management). Началось с того, что генеральный директор компании Алексей Турчков лично отправился на тренинг по моделированию бизнес-процессов в нотации BPMN
Когда я шел на курсы по BPMN, меня интересовала только нотация, и на выходе я хотел получить регламенты, которые легли бы в основу должностных инструкций. Но на тренинге я узнал, что есть система, которая способна превратить схему в исполняемый код, сделав регламент ненужным. Это показалось более интересным и более логичным.
В итоге компания сделала ставку на BPM, на автоматизацию бизнес-процессов с BizAgi BPM Suite и на компанию Бизнес-Консоль.
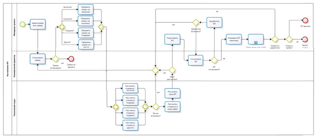
На тот момент узким горлышком в деятельности компании являлся процесс выставления коммерческих предложений заказчикам. В этом процессе помимо коммерческих служб задействованы также технические специалисты, которым приходилось значительную часть времени тратить на работы, не относящиеся напрямую к их деятельности. Взаимодействие между техническим и коммерческим отделами не было четко регламентировано, имело место напряжение между этими службами. Поэтому сроки выставления коммерческих предложений не только были слишком большими, но и не всегда предсказуемыми. По этой причине процесс «Выставление коммерческого предложения» был выбран в качестве стартового процесса BPM.

Как это часто бывает, первоначально нововведения были неохотно восприняты сотрудниками, и руководителям пришлось оказать давление. Правда сроки сопротивления оказались до смешного малы — уже через две недели система стала восприниматься теми же сотрудниками уже как необходимый инструмент, а ее использование дало возможность компании выставлять в 3-4 раза больше коммерческих предложений заказчикам теми же силами. Эффект, который не всегда берут в расчет, поскольку он не имеет строгого количественного выражения — удовлетворенность заказчиков, которые теперь получают необходимую информацию в более короткие сроки.Были разделены функции и ответственности специалистов технического и коммерческого отделов в процессе, сделана автоматическая генерация документа «Коммерческое предложение», организовано хранение всех выставленных коммерческих предложений.
Урок 2. При выборе стартового процесса для развертывания системы правильней всего руководствоваться принципом наибольшего потенциала улучшений. Процесс, улучшение которого имеет ценный для бизнеса результат, является залогом того, что он будет принят сотрудниками, и что руководство компании не потеряет интерес к BPM.
Логичным продолжением процесса выставления коммерческого предложения стал процесс открытия договора. Договор заключается на основе выставленного коммерческого предложения и использует данные, полученные в процессе «Выставление КП». До развертывания системы сведения о выставленных коммерческих предложениях не хранились в единой базе данных, поэтому при обращении за договором поиск и проверка актуальности коммерческих предложений выполнялись вручную. Автоматизация этой части процесса позволила ускорить процесс согласования и заключения договоров.
Результаты, которые получила «Геометрия» от реализации этих двух процессов, оценены руководством компании в цифрах. Компания добилась следующих улучшений в своей работе:
- Время отклика на запрос заказчика (выставленное КП) — уменьшилось на 30%
- Квалификация менеджера в предметной области (оцениваемая через сокращение количества повторных звонков клиенту с уточнениями) — повысилась на 20%
- Время взаимодействия между отделами (Коммерческий отдел и Технический отдел) — уменьшилось на 30%
- Время занятости Технического директора — уменьшилось на 20%
- Время на подготовку КП (за счет автоматизации) — уменьшилось на 40%
- Количество ошибок в КП (за счет автоматизации) — уменьшилось на 60%
Примечательно также время, за которое эти результаты были достигнуты: от момента запуска проекта до ввода процессов в промышленную эксплуатацию прошло 60 дней!
На момент внедрения BizAgi у компании не было своих ИТ-специалистов. Конечно, можно было бы целиком поручить эти работы специалистам Бизнес-Консоль, но это затруднило бы самостоятельное развитие системы в дальнейшем. Поэтому компания приняла на работу нового сотрудника, возложив на него функции разработчика и отчасти бизнес-аналитика. Кроме него, в работе над схемами процессов непосредственное участие принимает менеджмент компании. Таким образом, в разработку процессов были вовлечены сотрудники компании, что не только сделало для них прозрачными сами процессы, но и цели, которые ставились при их разработке.
Урок 3. Внедрение BPM требует инвестиций, а эффект проявляется не столько в абсолютном денежном выражении, сколько в косвенных показателях деятельности. Как сказал один из владельцев компании, «дорого, но оно того стоит».
Дальнейшие планы компании логичны — добившись существенного улучшения работы в части работы с клиентом на стадиях пресейла и заключения договоров, навести такой же образцовый порядок в исполнении договоров, т.е. в производственной деятельности.
В компании признают, что
В краткосрочной перспективе можно на бумаге все регламенты расписать и начать по ним работать. И в чем-то это было бы даже проще, поскольку много ресурсов ушло на знакомство с ИТ.
Но в BPM компания увидела инструмент цифрового управления бизнесом:
У нас очень остро стоит вопрос контроля себестоимости. На нашем рынке цены очень хаотичны: кто-то отчаянно демпингует, кто-то работает втридорога. Чтобы иметь возможность грамотно ценой играть, надо точно знать себестоимость своей продукции. BPM показался неплохим инструментом для решения этой задачи. Теперь мы хотим переложить BPM на производственную деятельность. У нас сложный проектный бизнес — есть подрядчики, есть свои несколько отделов, есть фрилансеры. Все это надо организовывать, и при этом не терять контроль над себестоимостью.


