Моделирование бизнес-процессов — это один из видов процессной деятельности, который позволяет выявлять, регламентировать, совершенствовать процессы, используя для этого современные инструменты и определенные правила. В настоящее время де-факто стандартом моделирования стала нотация BPMN 2.0, которая поддерживается всеми BPMS-системами и используется большинством процессных профессионалов для создания моделей, одинаково понимаемых бизнесом и ИТ.
Моделированию процессов всегда предшествует анализ их текущего состояния и выявление проблемных зон, на которые следует обратить внимание при проектировании будущего процесса. В тех случаях, когда процесс моделируется «с нуля», имеет смысл первоначально описать процесс в том виде, как он работает сейчас (as-is), а затем провести анализ и переходить к проектированию целевого процесса (to-be).
В некоторых случаях для оптимизации процессов и оценки планируемых изменений используют имитационное моделирование. Имитационное моделирование позволяет спрогнозировать поведение процесса при изменении его параметров (ресурсов, времени на выполнение задач, маршрутов и т.д.)
Модели бизнес-процессов можно условно разделить на две категории: модели для регламентации деятельности и модели для автоматизации.
Модели для регламентации
Как правило, если целью моделирования не является последующая автоматизация, то процессы моделируют с целью создания регламентов и должностных инструкций. Главным отличием таких моделей от моделей для автоматизации является то, что участниками таких процессов являются только люди, которые не могут «отправлять мессаджи» или «синхронизировать потоки». Поэтому важным условием для того, чтобы процессы работали является их «человекоориентированность». Акцент при моделировании делается не на сложную семантику нотации BPMN, а на простоту и понятность схемы и подробное описание действий на каждом шаге процесса.
Автоматическая генерация регламентов, а также публикация их в текстовом или в веб-формате позволяет вносить изменения в регламенты при изменении процесса быстро и без дополнительных усилий.

Пример процесса для регламентации
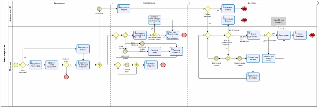
Модели для автоматизации
Нотация BPMN обладает широкой палитрой элементов, предназначенных для автоматической обработки процессными движками. Благодаря такой эклектичности вся бизнес-логика реализуется средствами BPMN, что обеспечивает минимальный написания программного кода (Low-code) при разработке приложений.

Пример процесса для выполнения в BPMS
Модели для автоматизации более сложны и для их понимания требуются специальные знания. Мы проводим обучение нотации BPMN на наших тренингах.
Напишите нам, и наши специалисты свяжутся с вами

